| Έκδοση |
Με μηχανισμό soft & self-closing και στις δύο πλευρές (20 kg), Με μηχανισμό soft & self-closing στη μία πλευρά (20 kg), Με στοπ πόρτας clip-in |
|---|
Häfele Slido F-Line21 20H, set
Available Options
| Thumbnail | SKU | Έκδοση |
|---|---|---|
![]() | 402.32.010 | Με στοπ πόρτας clip-in |
![]() | 402.32.011 | Με μηχανισμό soft & self-closing στη μία πλευρά (20 kg) |
![]() | 402.32.012 | Με μηχανισμό soft & self-closing και στις δύο πλευρές (20 kg) |
Το Häfele Slido F-Line21 20H είναι ένα **επαγγελματικό σύστημα για συρόμενες πόρτες επίπλων με 1 πόρτα, σχεδιασμένο να προσφέρει σταθερή, αθόρυβη και αξιόπιστη κύλιση στις καθημερινές εφαρμογές σας.
🛠 Τι είναι
Το Slido F-Line21 20H είναι ένα top-running (πάνω οδηγός) σύστημα συρόμενης πόρτας για έπιπλα, ιδανικό για:
-
μεμονωμένα ράφια ή ερμάρια
-
χώρους όπου υπάρχει μόνο 1 συρόμενη πόρτα
-
πόρτες με πρόσοψη Vorfront (επικαλυπτόμενη)
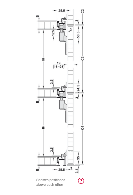
Υποστηρίζει βάρος πόρτας έως 20 kg και είναι κατάλληλο για ξύλινες πόρτες με πάχος 16-25 mm.
🧰 Λειτουργία & Πλεονεκτήματα
✔ Ομαλή και σταθερή κύλιση: 4 ρόδες κύλισης που τρέχουν πάνω στον οδηγό για απρόσκοπτη και ήσυχη λειτουργία.
✔ Ρύθμιση ύψους: ±2 mm ρύθμιση για ακριβή τοποθέτηση και ευθυγράμμιση της πόρτας.
✔ Εύκολη εγκατάσταση: Το σύστημα επιτρέπει ταχύτερη και απλούστερη τοποθέτηση χάρη στη μέθοδο χωρίς εργαλεία για τους μηχανισμούς κύλισης.
✔ Σταθερή λειτουργία: Ο σκελετός και οι τροχοί είναι σχεδιασμένοι για καθημερινή χρήση με αξιοπιστία.
📦 Τι περιλαμβάνει το σετ
Ανάλογα με την παραγγελία, το προϊόν διατίθεται σε διαφορετικές εκδόσεις:
-
402.32.010 – για 1 πόρτα με rast stop (παράλληλο στοπ πόρτας).
-
402.32.011 – με μαλακό και self-closing μηχανισμό στη μία πλευρά.
-
402.32.012 – με μαλακό και self-closing μηχανισμό και στις δύο πλευρές.
Κάθε σετ περιλαμβάνει 2 μηχανισμούς κύλισης, 2 οδηγούς και 2 στοπ πόρτας.
📌 Τεχνικά στοιχεία
-
Θέση κύλισης: Επάνω (top-running).
-
Βάρος παράθυρου: έως 20 kg.
-
Ρυθμιζόμενο ύψος: ±2 mm.
-
Υλικό: Συνδυασμός πλαστικού τροχού με μεταλλική άξονα για αντοχή.
-
Κατάλληλο για: Ξύλινες πόρτες σε ανεξάρτητες κατασκευές ή ράφια επίπλων.
🧩 Τρόπος λειτουργίας στην πράξη
Το σύστημα Slido F-Line21 20H χρησιμοποιεί πάνω οδηγούς και τροχούς ώστε η πόρτα να «αιωρείται» και να κυλάει με ελάχιστη τριβή και χωρίς κραδασμούς. Η ρύθμιση ύψους παρέχει ποιοτική ευθυγράμμιση ακόμα και σε μικρές ανομοιομορφίες της κατασκευής.
🔧 Σημείωση Τοποθέτησης
Το ελάχιστο μήκος βήματος (pitch length) των μηχανισμών κύλισης πρέπει να είναι:
-
τουλάχιστον 245 mm όταν υπάρχει μηχανισμός soft-closing στη μία πλευρά
-
τουλάχιστον 425 mm όταν υπάρχει μηχανισμός soft-closing και στις δύο πλευρές
Η σωστή τήρηση των παραπάνω διαστάσεων είναι απαραίτητη για την ομαλή και ασφαλή λειτουργία του συστήματος.
Related products
Häfele Slido F-Line42 50A
Το Häfele Slido F-Line42 50A είναι ένα ποιοτικό σύστημα συρόμενων θυρών για ντουλάπες και ντουλάπια με ξύλινες πόρτες τύπου Vorfront (επικαλυπτόμενη πρόσοψη). Υποστηρίζει πόρτες βάρους έως 50 kg, έχει δυνατότητα σύνδεσης με ηλεκτρικό μοτέρ e-drive και σχεδιάζεται για έως 4 πόρτες σε μια εγκατάσταση.
🛠 Κύρια Τεχνικά Χαρακτηριστικά
-
Τρόπος κύλισης: Top-running (ο οδηγός πάνω), με οδηγούς και μηχανισμούς σχεδιασμένους για ομαλή λειτουργία.
-
Κατάλληλο για: Ντουλάπες ρούχων, ντουλάπια και άλλες μονάδες επίπλων με ξύλινες συρόμενες πόρτες σε Vorfront εμφάνιση.
-
Πάχος πόρτας: 16 – 22 mm.
-
Μέγιστο βάρος πόρτας: 20 – 50 kg.
-
Ρύθμιση ύψους: ± 2 mm και στις δύο πλευρές για ακριβή ευθυγράμμιση.
-
Τοποθέτηση: Τεχνική clip για εύκολη εγκατάσταση, με stopper στην κορυφή (clip-in) για σταθερότητα.
-
Άνοιγμα πόρτας: Επιτρέπει συγχρονισμένο άνοιγμα στις πολυπυλικές διαμορφώσεις (με 3 ή 4 πόρτες).
-
Σύνδεση με e-drive: Υποστηρίζει e-drive για ηλεκτρική λειτουργία / αυτοματοποίηση (παραγγέλνεται ξεχωριστά).
-
Υλικά: Συνδυασμός χάλυβα και πλαστικού για αντοχή και στιβαρότητα.
-
Τροχοί & Οδηγοί: Περιλαμβάνονται στα βασικά στοιχεία του σετ· ράγες και οδηγούς παραγγέλνετε ξεχωριστά.
📦 Εφαρμογές & Χρήση
Το σύστημα Slido F-Line42 50A είναι ιδανικό όταν θέλεις:
✅ Συρόμενες πόρτες με πολλαπλούς φελούς (2, 3 ή 4).
✅ Εφαρμογές με βαριά και μεγάλα πάνελ πόρτας έως 50 kg.
✅ Σύνδεση με ηλεκτρικό μοτέρ (e-drive) για αυτόματη λειτουργία.
✅ Ευέλικτη λύση για ντουλάπες, χώρους αποθήκευσης ή έπιπλα κατοικίας / επαγγελματικού χώρου.
Μηχανισμός συρόμενη Häfele Slido F-Line31 50c, set
Το Häfele Slido F-Line42 50C είναι ένα σύγχρονο σύστημα συρόμενων θυρών με πάνω κύλιση (top-running), κατάλληλο για ανοιγόμενες πόρτες με αλουμινένια πλαίσια και μπορεί να υποστηρίξει βάρος πόρτας μέχρι 50 kg.
🛠 Κύρια Χαρακτηριστικά Προϊόντος
-
Σχεδιασμένο για: πόρτες με αλουμινένιο πλαίσιο και υψηλή αισθητική Vorfront / flush εμφάνιση.
-
Τοποθέτηση: με πάνω κύλιση (top running), προσφέροντας ομαλή και σταθερή λειτουργία.
-
Βάρος πόρτας: έως 50 kg.
-
Σύστημα ασφάλισης: περιλαμβάνει clip-in stop (στοπ πόρτας) και αποσπώμενο σύστημα προστασίας από εκτροχιασμό (anti-derailment).
-
Υλικά: κύλινδροι και οδηγοί από ανθεκτικό μέταλλο, σχεδιασμένοι για αξιόπιστη, καθημερινή χρήση.
-
Εύκολη λειτουργία: επιτρέπει συγχρονισμένο άνοιγμα/κλείσιμο σε περισσότερες πόρτες όταν χρησιμοποιείται σε σύστημα πολλαπλών φύλλων.
🔎 Με μια ματιά
✅ Κατάλληλο για συρόμενες πόρτες με πλαίσιο αλουμινίου και Vorfront εμφάνιση.
✅ Υποστηρίζει βαρύ βάρος πόρτας έως 50 kg.
✅ Περιλαμβάνει clip-in stop και anti-derailment device για ασφάλεια.
✅ Σχεδιασμένο για σταθερή, ομαλή και συγχρονισμένη λειτουργία.
✅ Παραγγέλλονται ξεχωριστά οι ράγες κύλισης και οι κάτω οδηγοί.
💡 Συμβουλή: Για ολοκληρωμένη λειτουργία, συνδυάστε το με τις κατάλληλες ράγες (running tracks) και οδηγούς (guide tracks) ανάλογα με το πλάτος και τη διάταξη του επίπλου σας.
Slido F-Park72 30F pocket door
Ιδανικό για ξύλινες συρόμενες πόρτες στάθμευσης
Για πόρτες έως 2.800 mm ύψος και 700 mm πλάτος
Μηχανισμός επιβράδυνσης (soft close) για ήπιο και ασφαλές κλείσιμο
Σταθερή και αθόρυβη κύλιση με χαμηλή δύναμη λειτουργίας
Εύκολη τοποθέτηση χάρη στον υψηλό βαθμό προ-συναρμολόγησης
Συμβατό με κρυφούς μεντεσέδες
Ικανότητα φόρτωσης έως 30 kg ανά φύλλο
Γιατί να το επιλέξετε;
Εξοικονόμηση χώρου & λειτουργικότητα
Premium design που αναβαθμίζει κάθε χώρο
Απόλυτη αξιοπιστία Häfele
Ελκυστική τιμή με πλεονέκτημα έναντι ανταγωνισμόStandard set, Finetta F-Flush53 50A,
Το Finetta F-Flush53 50A Standard Set είναι ένα υψηλής ποιότητας σύστημα επίπεδης (flush) συρόμενης πόρτας για ντουλάπες με δύο συμμετρικές ξύλινες πόρτες. Συνδυάζει κομψό design με λειτουργικότητα στην καθημερινή χρήση, προσφέροντας μαλακό κλείσιμο και μεγάλη αντοχή σε φορτία.
⭐ Βασικά Χαρακτηριστικά
-
Εφαρμογή: για ντουλάπες με 2 συμμετρικές ξύλινες πόρτες.
-
Μηχανισμός: με soft-closing (μαλακό κλείσιμο), για απαλή και ελεγχόμενη λειτουργία.
-
Θέση κύλισης: πάνω (top-running), με οδηγό στο άνω μέρος του επίπλου.
-
Πάχος πόρτας: 18 – 40 mm (μέχρι 40 mm συμπεριλαμβανομένης της λαβής).
-
Υλικό: Αλουμίνιο (οδηγοί), πλαστικές ρόδες.
-
Μηχανισμός κύλισης: με κολεσμένα ρουλεμάν για ομαλή κίνηση.
-
Ρυθμίσεις:
• Ύψος: ±5 mm
• Πλευρική ρύθμιση: ±3,5 mm
• Κάθετη ±5 mm και Οριζόντια ±3,5 mm μέσω εξαγωνικού εργαλείου. -
Απαιτήσεις αποστάσεων: Ελάχιστη απόσταση λαβής από άκρη πόρτας: 10 mm.
-
Κατάλληλο για ύψος πόρτας μέχρι: 2,700 mm.
-
Βάρος πόρτας: από 25 kg έως 50 kg, για στιβαρές, μεγάλες πόρτες ντουλάπας.
🛠 Χρήση & Εφαρμογές
Αυτό το σετ είναι ιδανικό για εντοιχισμένες ή ελεύθερες ντουλάπες ρούχων, όπου θέλετε καθαρή, επίπεδη εμφάνιση των πόρτων, χωρίς προεξέχουσες γραμμές ή προφίλ. Προσφέρει ομαλή κύλιση και σταθερότητα στη λειτουργία, ακόμα και σε μεγάλα και βαριά στοιχεία.
📌 Σημαντικές Πληροφορίες
-
Το σετ περιλαμβάνει το μηχανισμό και τα εξαρτήματα κίνησης/ρύθμισης, χωρίς την αντίστοιχη ράγα/οδηγό — αυτή πρέπει να επιλεγεί ξεχωριστά ανάλογα με το πλάτος της ντουλάπας σας.
-
Συνίσταται να ελέγξετε τις διαστάσεις και το βάρος των πόρτων ώστε να ταιριάζουν εντός των προδιαγραφών του συστήματος.
Slido F-Line18 50A
- Για συρόμενες ξύλινες πόρτες έως 50 kg
- Κατάλληλο για μονόφυλλες ή δίφυλλες εφαρμογές
- Ομαλή και αθόρυβη κύλιση σε κάθε χρήση
- Εύκολη εγκατάσταση, χωρίς πολύπλοκες διαδικασίες
-
Κορυφαία ποιότητα και αξιοπιστία Häfele
-
Ανθεκτικότητα σε καθημερινή και απαιτητική χρήση
-
Σύγχρονη αισθητική που αναβαθμίζει κάθε χώρο
-
Πολύ ελκυστική τιμή, σε σχέση με ανταγωνιστικά προϊόντα αμφιβόλου ποιότητας
Μηχανισμός συρόμενης πόρτας για μονό φύλλο Slido D-Line 43 80M
Σύστημα συρόμενης πόρτας με στυλ και απόδοση
Αναβαθμίστε τον χώρο σας με το Häfele Slido D-Line 43 80M, έναν μηχανισμό συρόμενης πόρτας που συνδυάζει κομψότητα, εργονομία και αξιοπιστία.
Με τη στιβαρή τροχιά αλουμινίου και τον μηχανισμό κύλισης ακριβείας, προσφέρει ομαλή και αθόρυβη κίνηση, εξασφαλίζοντας διακριτική πολυτέλεια σε κάθε χώρο.
Κατάλληλο για μοντέρνα σπίτια, γραφεία και επαγγελματικούς χώρους, το Slido D-Line 43 80M είναι η λύση για όσους απαιτούν ποιότητα, λειτουργικότητα και άψογη αισθητική στην καθημερινότητά τους.
Πλεονεκτήματα προϊόντος:
-
Υποστηρίζει πόρτες έως 80 kg με ομαλή κίνηση χάρης την soft-close λειτουργία.
-
Διακριτικός σχεδιασμός με οδηγό αλουμινίου υψηλής αισθητικής.
-
Αθόρυβη λειτουργία, ιδανική για χώρους που συνδυάζουν άνεση και design.
-
Εύκολη εγκατάσταση και σταθερό αποτέλεσμα μακράς διάρκειας.
-
Ποιότητα Häfele – συνώνυμο της αξιοπιστίας σε μηχανισμούς και εξαρτήματα πόρτας.
Η ουσία της απλότητας και της κομψότητας
Το Slido D-Line 43 80M δεν είναι απλώς ένας μηχανισμός συρόμενης πόρτας — είναι μια διακριτική λύση υψηλού επιπέδου, που ενσωματώνεται αρμονικά σε κάθε χώρο, προσφέροντας αίσθηση ελευθερίας, άνεσης και σύγχρονου σχεδιασμού.
Μηχανισμός συρρόμενης πόρτας slido D-line42 100S
Κορυφαίο σύστημα ολίσθησης για πόρτες
Το Slido D-Line 42 100S Set μεταμορφώνει κάθε ξύλινη πόρτα σε ένα κομψό, σύγχρονο και λειτουργικό στοιχείο του χώρου σας. Χάρη στην επιφανειακή κατασκευή του, διασφαλίζει ομαλή, αθόρυβη ολίσθηση και υποστήριξη έως 100 kg — ιδανικό για απαιτητικές εφαρμογές.
Χαρακτηριστικά προϊόντος:
-
Υποστήριξη βάρους πόρτας: έως 100 kg
-
Κατάλληλο για πλάτος πόρτας έως ~1.220 mm
-
Υλικό / Τελική επένδυση: Ατσάλι (Steel), επιλογές σε φινίρισμα graphite black ή satin stainless steel
-
Πάχος πόρτας κατάλληλο: 35-45 mm
-
Εξοπλισμένο με σύστημα αντι-εκτροχιασμού (anti-derailment device)
Γιατί να το επιλέξετε:
-
✅ Ανώτερη ποιότητα και αξιοπιστία από τη Häfele — ένα όνομα που εμπιστεύονται επαγγελματίες και σχεδιαστές.
-
✅ Αισθητική και λειτουργικότητα σε ένα πακέτο: η ορατή τροχιά και τα καθαρά φινιρίσματα δημιουργούν statement ενώ η μηχανική λειτουργεί άψογα.
-
✅ Προσανατολισμένο στην εφαρμογή: ιδανικό για εσωτερικούς χώρους κατοικιών ή επαγγελματικών χώρων όπου η πόρτα χρειάζεται να ανταποκρίνεται σε υψηλές απαιτήσεις.
Το Häfele Slido D-Line 42 100S Set σας προσφέρει τη δυνατότητα να μετατρέψετε μια απλή πόρτα σε μια κομψή, υψηλών απαιτήσεων λύση κινητικότητας — χωρίς συμβιβασμούς.
Häfele Slido F-Line31 40A – Σύστημα Συρόμενης Πόρτας
Το Häfele Slido F-Line31 40A είναι ένα ποιοτικό σύστημα για συρόμενες ξύλινες πόρτες επίπλων με πάνω οδηγό (top-running), σχεδιασμένο να προσφέρει ομαλή και αξιόπιστη κύλιση σε πόρτες με βάρος έως 40 kg. Ιδανικό για έπιπλα όπως ντουλάπια κουζίνας, βιβλιοθήκες ή ράφια με συρόμενη πόρτα τύπου Vorfront (επικαλυπτόμενη πρόσοψη).
🛠 Κύρια Τεχνικά Στοιχεία
-
Εφαρμογή: για ξύλινες συρόμενες πόρτες επίπλων με επάνω κύλιση (top-running).
-
Μέγιστο βάρος πόρτας: έως 40 kg.
-
Πάχος πόρτας: 19 – 25 mm.
-
Θέση κύλισης: πάνω οδηγός για σταθερή και ομαλή λειτουργία.
-
Ρυθμιζόμενο ύψος: ± 2 mm μέσω ρυθμιστικού τροχού, για ακριβή ευθυγράμμιση της πόρτας.
-
Αριθμός ροδών: 2 κύριοι ρόλοι κύλισης.
-
Οδηγοί & στοπ: Το σύστημα δέχεται clip-in ή soft/soft-close στοπ που «κουμπώνουν» στην κορυφή του οδηγού.
-
Υλικό: Προφίλ και εξαρτήματα από μέταλλο/ανοξείδωτο χάλυβα με στοιχεία από ζαφείρι για αντοχή και διάρκεια.
-
Ηλεκτρικός οδηγός: Υποστηρίζει δευτερεύοντα ηλεκτρικά drive (e-drive), αν απαιτείται.
-
Οδηγοί ράγας: Δεν περιλαμβάνονται στο σετ – πρέπει να παραγγελθούν ξεχωριστά βάσει των διαστάσεων του επίπλου.
📈 Πλεονεκτήματα Συστήματος
-
Ομαλή κύλιση με ρουλεμάν: Η χρήση ball-bearing ροδών εξασφαλίζει απαλή και αθόρυβη λειτουργία ακόμα και σε καθημερινή χρήση.
-
Ακριβής ρύθμιση: Η δυνατότητα ρύθμισης ύψους κατά ± 2 mm επιτρέπει τέλεια ευθυγράμμιση της πόρτας.
-
Εύκολη εγκατάσταση: Ο μηχανισμός συνδέεται εύκολα με βίδωμα στην πόρτα και στην κορυφή του επίπλου, επιτρέποντας γρήγορη και απλή τοποθέτηση.
-
Προσαρμοστικό σύστημα: Δέχεται επιλογές όπως clip-in ή soft/soft-close στοπ, προκειμένου να ταιριάζει σε διαφορετικούς τρόπους χρήσης και αισθητικής.
📌 Σημαντική Σημείωση
✔ Το σετ δεν περιλαμβάνει τις ράγες (running tracks) – αυτές πρέπει να παραγγελθούν ξεχωριστά ανάλογα με το πλάτος/διάσταση του επίπλου όπου θα τοποθετηθούν.





